| Sign In | Join Free | My insurersguide.com |
|
Brand Name : ZK ZUN
Model Number : SG600-030GB-4T
Certification : CE
Place of Origin : CHINA
MOQ : 1 piece
Price : USD 395-495 Piece
Payment Terms : L/C, T/T, Western Union
Supply Ability : 500 Piece per day
Delivery Time : 5-8 working days
Packaging Details : 605*335*305mm Carton
Power : 30kw to 160kw
Input Voltage : 250-800Vdc
Output Voltage : 380V 440V 460V
Output type : Triple phase
Output frequency : 50Hz or 60Hz
MPPT : 99.6%
Weight : 17 to 65kg
Size : 605*335*305mm
30kw To 160kw 380V 440V 460V Metal Cover Solar Pump Inverter
Power:30-160kw
The solar array, an aggregation of many solar modules connected n series and parallel. Absorbs sunlight radiation and converts into electrical energy, providing dynamical water for the whole system. The pump inverter controls and adjusts the system operation and converts the DC produced by solar array into AC to drive the pump, and adjust the output frequency in real-time according to the variation of sunlight intensity to realize the maximum power point tracking( MPPT). The pump, driven by 3-phase AC motor, can draw water from the deep wells or rivers and lakes to pour into the storage tank or reservoir, or directly connect to the irrigation system, fountain system, etc. According to the actual system demand and installation conditions, different types of pump such as surface pump,centrifugal pump, axial flow pump, mixed-flow pump or deep-well pump can be used.
Applications
Ground water lowering,
Irrigation systems
Industrial Application
Drip irrigation& sprinkler
Tank/ cistern filling
Wildlife refuge
Rural water supply for ranches,
cabins, and cottages
Fountains.

Descriptions and Features
1. Maximum power point tracking (MPPT) with fast response speed and stable operation efficiency> 99.6%
2. Suits for most 3 phase AC pumps and AC PMSM & IM pumps.
3. The working voltage of solar panel can set by manual or MPPT automatically tracking
4. Compatible with dual power input, AC grid and DC power supply input
5. Built in automatic sleep-wake up function
6. Digital control for fully automatic operation, data storage and protective functions
7. Intelligent power module (IPM) for the main circuit
8. LED display operating panel and support remote control,LCD display also available now.
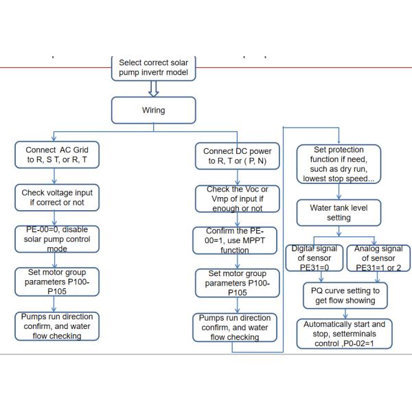
Setting:

Model List:
| Models | Rate current | Output voltage ( 3PH VAC) | Applicable for pumps | MPPT voltage (VDC) | |
| Mini type 2T series : 150 to 450 VDC or 200 to 240VAC input,Voc 350VDC/336VDC | |||||
| 1 | SG600-0K75GB-2S-M | 4A | 0-240VAC | 0.75KW | 260 to 375 |
| 2 | SG600-1K5GB-2S-M | 7A | 0-240VAC | 1.5KW | 260 to 375 |
| 3 | SG600-2K2GB-2S-M | 10A | 0-240VAC | 2.2kw | 260 to 375 |
| Mini type 4T series : 350 to 800 VDC or 300 to 440VAC input, Voc 540VDC/616VDC | |||||
| 4 | SG600-0K7GB-4T-M | 2.5A | 380V-440V | 0.75KW | 486 to 750 |
| 5 | SG600-1K5GB-4T-M | 3.7A | 380V-440V | 1.5KW | 486 to 750 |
| 6 | SG600-2K2GB-4T-M | 5A | 380V-440V | 2.2KW | 486 to 750 |
| General type: 2T series 150 to 450 VDC or 200 to 240VAC input, Voc 350VDC/336VDC | |||||
| 7 | SG600-0K7GB-2S | 4A | 220V/240V | 0.75KW | 260 to 375 |
| 8 | SG600-1K5GB-2S-D | 7A | 220V/240V | 1.5KW | 260 to 375 |
| 9 | SG600-2K2GB-2S-D | 10A | 220V/240V | 2.2KW | 260 to 375 |
| 10 | SG600-4K0GB-2S-D | 16A | 220V/240V | 4.0KW | 260 to 375 |
| General type: 350 to 800 VDC or 300 to 440VAC input, Voc 540VDC/616VDC | |||||
| 11 | SG600-0K7GB-4T | 2.5A | 380V-440V | 0.75KW | 486 to 750 |
| 12 | SG600-1K5GB-4T | 3.7A | 380V-440V | 1.5KW | 486 to 750 |
| 13 | SG600-2K2GB-4T | 5A | 380V-440V | 2.2KW | 486 to 750 |
| 14 | SG600-4K0GB-4T | 10A | 380V-440V | 4.0KW | 486 to 750 |
| 15 | SG600--5K5GB-4T | 13A | 380V-440V | 5.5KW | 486 to 750 |
| 16 | SG600-7K5GB-4T | 17A | 380V-440V | 7.5KW | 486 to 750 |
| 17 | SG600-011GB-4T | 22A | 380V-440V | 11KW | 486 to 750 |
| 18 | SG600-015GB-4T | 30A | 380V-440V | 15KW | 486 to 750 |
| 19 | SG600-018GB-4T | 37A | 380V-440V | 18KW | 486 to 750 |
| 20 | SG600-022GB-4T | 45A | 380V-440V | 22KW | 486 to 750 |
| 21 | SG600-030GB-4T | 60A | 380V-440V | 30KW | 486 to 750 |
| 22 | SG600-037GB-4T | 75A | 380V-440V | 37KW | 486 to 750 |
| 23 | SG600-045GB-4T | 91A | 380V-440V | 45KW | 486 to 750 |
| 24 | SG600-055GB-4T | 110A | 380V-440V | 55KW | 486 to 750 |
| 25 | SG600-075GB-4T | 150A | 380V-440V | 75KW | 486 to 750 |
| 26 | SG600-090GB-4T | 180A | 380V-440V | 90KW | 486 to 750 |
| 27 | SG600-110GB-4T | 220A | 380V-440V | 110KW | 486 to 750 |
| 28 | SG600-132GB-4T | 260A | 380V-440V | 132KW | 486 to 750 |
| 29 | SG600-160GB-4T | 320A | 380V-440V | 160kw | 486 to 750 |
FAQ:
Q1:What's the delivery time?
A1:3-5 days for sample order;10-25 days for bulk order.
Q2:What's the warranty?
A2:18months.
Q3:How to choose suitable converter for machine ?
A3: Please send us your motor details, we will select you most suitable model.
Q4: Can I customize the product?
A4: Yes,we can print your Logo,customize your package,and Special function inverter.
Q5: Do you support OEM service ?
A5: Yes,please send us more details.
Q6: Do you have any MOQ limit?
A6:1 pc for sample is available.
|
|
30kw - 160kw Hybrid Solar Pump Inverter 440V 460V Metal Cover Images |